DC to DC Buck Converter

LM2596-ADJ Regulator • 12V to 9V Power Conversion

Overview

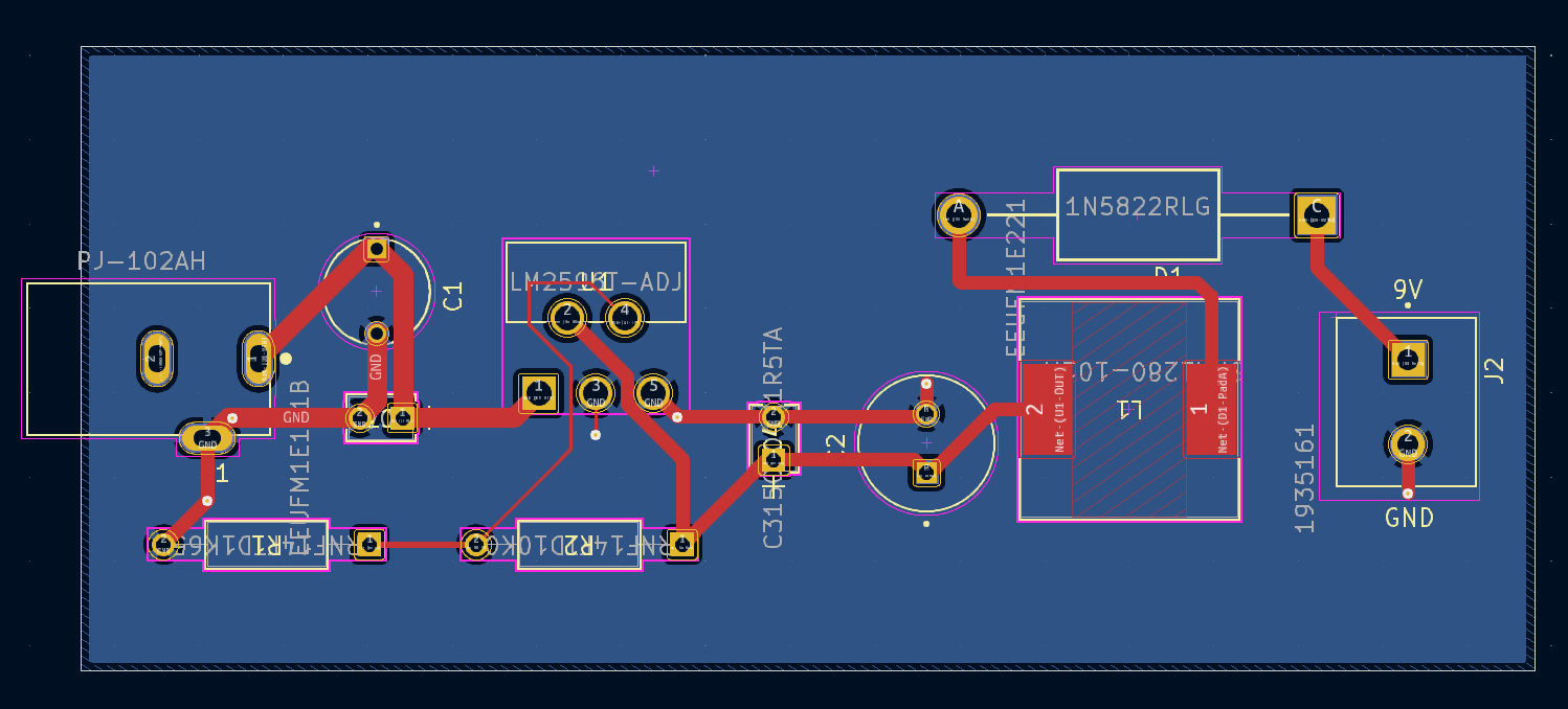
Designed and implemented a DC-to-DC buck converter using an LM2596-ADJ regulator to step 12 V down to 9 V efficiently. Developed the schematic and 2-layer PCB layout in KiCad, incorporating power filtering and feedback components, and had the board fabricated by JLCPCB. After assembly and testing, the converter successfully produced 9 V without load, but under load conditions the output dropped significantly, revealing a design flaw. Now I have to go back and revise the schematic to address the design flaw.

Schematic

PCB Design

Back to Projects